エンジニア就活 ENGINEER SHUKATSU

MENU

会員登録 ログイン
エンジニア就活 ENGINEER SHUKATSU
  • エンジニア就活とは
  • 新卒採用情報
  • インターンシップ・説明会
  • 企業クチコミ
  • 就活お役立ちコラム
  • 第二新卒・中途
  • 気になるリスト
採用担当者の方 会員登録(無料) ログイン

MENU

  • 新卒採用情報
    • 28卒向け
    • 27卒向け
  • インターンシップ
    説明会
    • 28卒向け
    • 27卒向け
    • インターンシップコラム
  • 就活体験談・クチコミ
  • 第二新卒・中途
    • 採用情報
    • IT転職コラム
  • 就活支援
    • ITエンジニア診断
    • AI面接対策
  • 就活サポート
    • プログラミング
      インターン
    • エージェント
      サービス

  • マイページ
  • 採用情報

  • 2028年卒
  • 2027年卒
  • 第二新卒・中途
  • インターンシップ・説明会

  • 2028年卒
  • 2027年卒
  • インターンシップコラム
  • 就活体験談・クチコミ

  • クチコミを探す
  • クチコミを投稿する
  • 第二新卒・中途

  • 採用情報
  • IT転職コラム
  • 就活支援

  • ITエンジニア診断
  • AI面接対策
  • 就活サポート

  • プログラミングインターン
  • エージェントサービス
  • 無料プログラミングインターン
    • メインメニュー
    • エンジニア・IT業界を知る

    • プログラミング力向上計画
    • ITエンジニアにおすすめの資格・スキルアップ術
    • ITエンジニアに求められる資質
    • ITエンジニア系 職種一覧
    • IT業界を知る
    • 知っておきたいIT系トレンド・キーワード
    • メインメニュー
    • 就活ノウハウ・選考対策

    • 企業研究・会社選び
    • エントリーシート(ES)
    • 内定・入社後
    • 就活がうまくいかない・疲れたときは
    • 就活ノウハウ
    • 自己分析・PR・志望動機
    • 面接ノウハウ
  • 求人閲覧履歴
  • 応募求人企業
  • 企業一覧
  • 無料プログラミングインターン
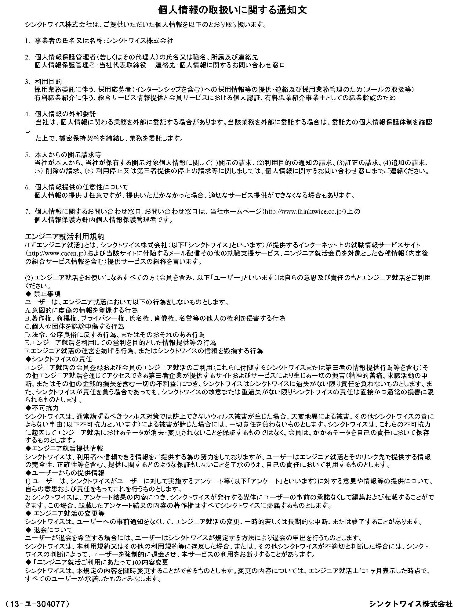
  • 【エンジニア就活】内定者アンケート個人情報の取り扱い

    【エンジニア就活】内定者アンケート個人情報の取り扱い

    Published 2017/05/02 at 1500 × 2000 in 【エンジニア就活】内定者アンケート個人情報の取り扱い.
    ← Previous Next →
    【エンジニア就活】内定者アンケート個人情報の取り扱い

    トップへ戻る

    think twice
    掲載検討企業様へ
    • ■ トップページ
    • ∟ 新卒求人
    • ∟ エンジニア・IT業界を知る
    • ∟ 企業研究・会社選び
    • ∟ プログラミング力向上計画
    • ∟ 就活ノウハウ・選考対策
    • ■ なれるエンジニアで探す
    • ∟ 技術力の高いエキスパートになれる
    • ∟ プロジェクトマネージャー・設計者になれる
    • ∟ 新しいサービスを生み出すことができる
    • ∟ ITコンサルタントになれる
    • ■ スキルレベルで探す
    • ∟ S0 未経験
    • ∟ S1 勉強中
    • ∟ S2 制作物有
    • ∟ S3 自習で開発可
    • ∟ S4 1年以上常用
    • ■ エンジニア就活利用規約
    • ■ 個人情報保護方針
    • ■ お問い合わせ
    • ■ エンジニアインターンシップ
    • ■ IT転職コラム
    • └ IT転職サイト
    • └ IT転職エージェント
    • ■ 運営会社
    Copyright c 2026 エンジニア就活 All rights reserved.

    会員登録はこちら(無料)

    エンジニア就活に登録して
    ワンランク上の就活を始めよう!

    「エンジニア就活」に会員登録をすると、求人情報への応募ができるほか、便利な機能や就職、就活支援サービスを利用することができます。

    登録はこちらから